华兴证券:混合云原生架构下的 Kitex 实践
案例介绍
企业用户如何搭建针对 Kitex 的可观测性系统?如何在 K8s 集群下使用 Kitex ?
本文将从以下 4 个方面介绍华兴证券基于 Kitex 在多机房 K8s 集群下的实践经验,包括:
- 针对 Kitex 的可观测性系统搭建经验;
- 服务压力测试中遇到的问题以及解决方案;
- Kitex 的不同连接类型在 K8s 同集群/跨集群调用下的一些问题和解决方案;
- 实践中遇到的其他问题以及解决方案;
Kitex 的可观性系统搭建
华兴证券 CloudWeGo-Kitex 使用情况
去年 6 月 1 日,华兴证券相关研发团队成立。Kitex 在 7 月 12 日发布了首个版本,10 天后就引入了 Kitex。
选择 Kitex 的原因是:团队早期成员比较了解 Kitex,为了快速支撑业务迭代和验证,选择最熟悉的框架,不但使用上比较习惯,对性能和功能方面也比较有把握。
后来也支撑了华兴证券 APP 的快速上线,大约 4 个月之后就上线了 APP 的第一个版本。

下图是业务的微服务调用关系图,一共有三十多个微服务,调用链路数超过 70。服务分别部署在两个机房。核心业务比如交易、行情等部署在私有机房。 非核心的业务,比如资讯、股票信息等部署在阿里的金融云,这样能够更好地利用金融云已有的基础设施比如 MySQL、Kafka 等,作为初创团队,能够降低整体的运维压力。 考虑到性能以及安全方面的因素,两个机房之间专门拉了专线。服务之间存在一些跨机房的依赖。跨机房调用会产生很多问题,后文会详细说明。

Tracing 选型
服务数多了之后,我们需要一套链路追踪系统来描绘调用链路每个环节的耗时情况。考虑到 Kitex 原生支持 Opentracing,为减少集成成本,我们调研了符合 Opentracing 规范的产品。
排除掉收费的、客户端不支持 Go 之后,就剩阿里云的链路追踪产品和 Uber 公司出品的 Jaeger,考虑到私有机房也要部署,最终选择了 Jaeger。
Kitex 接入 Tracing
选定方案之后,开始对 Kitex 的这个功能进行测试,结果发现当时去年 9 月初的 Kitex 版本并不支持跨服务的 Tracing,原因是调用的时候,没有把 Trace 信息发送给下游,如图所示, 这样上下游是两个孤立的 Trace(OpenTracing 规范里称为 Span),于是就无法通过一个 TraceID 去串起整条链路。当时任务比较急,于是我们没有等 Kitex 官方的实现,决定自研。

为了自研,我们结合 Kitex 的源码,梳理出客户端和服务端的流程。可以看出 Kitex 的上下游都内置了 Tracer 的 Hook。这里我们要解决的问题是,如何把 Span 信息进行跨服务传输?

经调研,实现透传有三种方案。
第一种是在消息层搞一个 Thrift 协议的拓展,把 Trace 信息塞进去。原因是 Thrift 本身没有 Header 结构,只能进行协议的拓展。好在 Kitex 支持自定义的协议拓展,因此具备可行性,然而开发成本较高,所以没选择这种方案。
第二种是在 IDL 里增加通用参数,在字段里存 Trace 信息。缺点是业务无关的字段要在 IDL 里,对性能有一定的影响。毕竟需要通过 Kitex 的中间件,通过反射来提取。
第三种是利用了 Kitex 提供的传输层透传能力,对业务没有侵入性。最后选择了这一种方案。

透传方案定了之后,整体的流程就清晰了。首先客户端会在 metaHandler.write 里通过 CTX 获取当前 Span,提取并写入 spanContext 到 TransInfo 中。
然后服务端,在 metaHandler.Read 里读取 spanContext 并创建 ChildOf 关系的 Span,中间件结束时 span.finish(),最后为了防止产生孤立 Trace,New 服务端时不使用 Kitex 提供的 Tracing 的 Option。
这里是因为同一个服务可能分别作为 Kitex 上下游,Tracer 如果共用,需要分别加特殊逻辑,实现上有点复杂。

Tracing 基础库
为了充分利用 Tracing 的能力,除了 Kitex,我们在基础库中也增加了 Gin、Gorm、Redis、Kafka 等组件的 Tracing。
下面展示实际的一条链路。功能是通过短信验证码进行登录。先是作为 HTTP 服务的 API 入口,然后调用了一个短信的 RPC 服务,RPC 服务里面通过 Redis 来检查验证码。 通过之后调用用户服务,里面可能进行一些增加用户的 MySQL 操作。最后把用户登录事件发给 Kafka,然后运营平台进行消费,驱动一些营销活动。可以看出最耗时的部分是关于新增用户的一堆 MySQL 操作。

对错误的监控
Tracing 一般只关注调用耗时,然而一条链路中可能出现各种错误:
- Kitex
-
Kitex RPC 返回的 err(Conn Timeout、Read Timeout 等);
-
IDL 里自定义的业务 Code(111: 用户不存在)。
2.HTTP
-
返回的 HTTP 状态码(404、503);
-
JSON 里的业务 Code(-1: 内部错误)。

如何对这类错误进行监控?主要有以下三种方案:
-
打日志 + 日志监控,然后通过监控组件,这种方案需要解析日志,所以不方便;
-
写个中间件上报到自定义指标收集服务,这种方案优点是足够通用,但是需要新增中间件。同时自定义指标更关注具体的业务指标;
-
利用 Tracing 的 Tag,这种方案通用且集成成本低。
具体实现如下:
- Kitex 的 err、以及 HTTP 的状态码,定义为系统码;
- IDL 里的 Code 以及 HTTP 返回的 JSON 里的 Code,定义成业务码;
- Tracing 基础库里提取相应的值,设置到 span.tag 里;
- Jaeger 的 tag-as-field 配置里加上相应的字段(原始的 Tags,为 es 里的 Nested 对象,无法在 Grafana 里使用 Group By)。
监控告警
在增加错误监控的基础上,我们构建了一套监控告警系统体系。
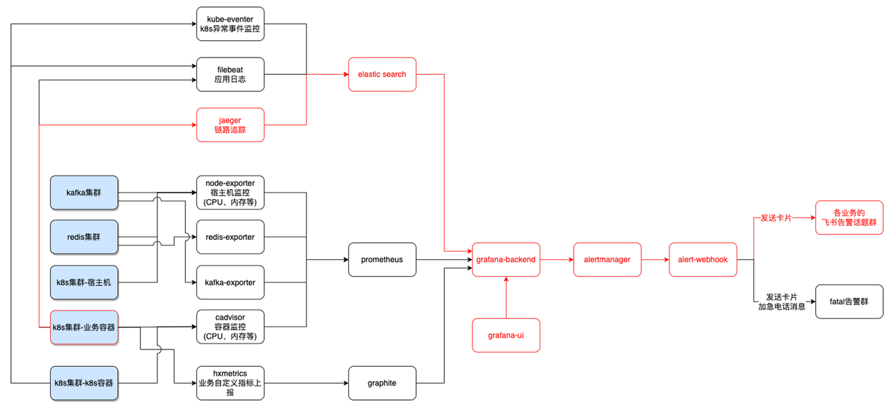
这里重点看一下刚才的链路追踪相关的内容。首先每个业务容器会把指标发送到 Jaeger 服务里。Jaeger 最终把数据落盘到 es 中。然后我们在 Grafana 上配置了一堆看板以及对应的告警规则。
触发报警时,最终会发送到我们自研的 alert-webhook 里。
自研的部分首先进行告警内容的解析,提取服务名等信息,然后根据服务的业务分类,分发到不同的飞书群里,级别高的报警会打加急电话。这里也是用到了飞书的功能。

Grafana 里我们配置了各类型服务调用耗时、错误码一体化看板,描述了一个服务的方方面面的指标。包括日志监控、错误码监控、QPS 和调用耗时、容器事件监控、容器资源监控等。

下图展示了飞书告警卡片。包括 RPC 调用超时、系统码错误、业务码错误。
这里我们做了两个简单的工作,一个是带上了 TraceID,方便查询链路情况。另一个是把业务码对应的含义也展示出来,研发收到报警之后就不用再去查表了。

本章小结
- 完成了 Tracing 接入 Kitex,实现跨服务传递;
- 对 Tracing 基础库扩展了其他类型中间件(Gin、Gorm、Redis、Kafka)的支持;
- 对 Tracing 基础库增加了系统码、错误码实现对错误的监控;
- 配置了全方位的服务指标看板;
- 结合 es、Grafana、飞书以及自研告警服务,搭建了针对微服务的监控告警系统。
这样我们就完成了可观测性体系的搭建。
服务压力测试中遇到的问题以及解决方案
完成了监控告警体系之后,我们希望对服务进行压测,来找出性能瓶颈。第二部分介绍一下服务压测中遇到的问题和解决方案。
Kitex v0.0.8:连接超时问题
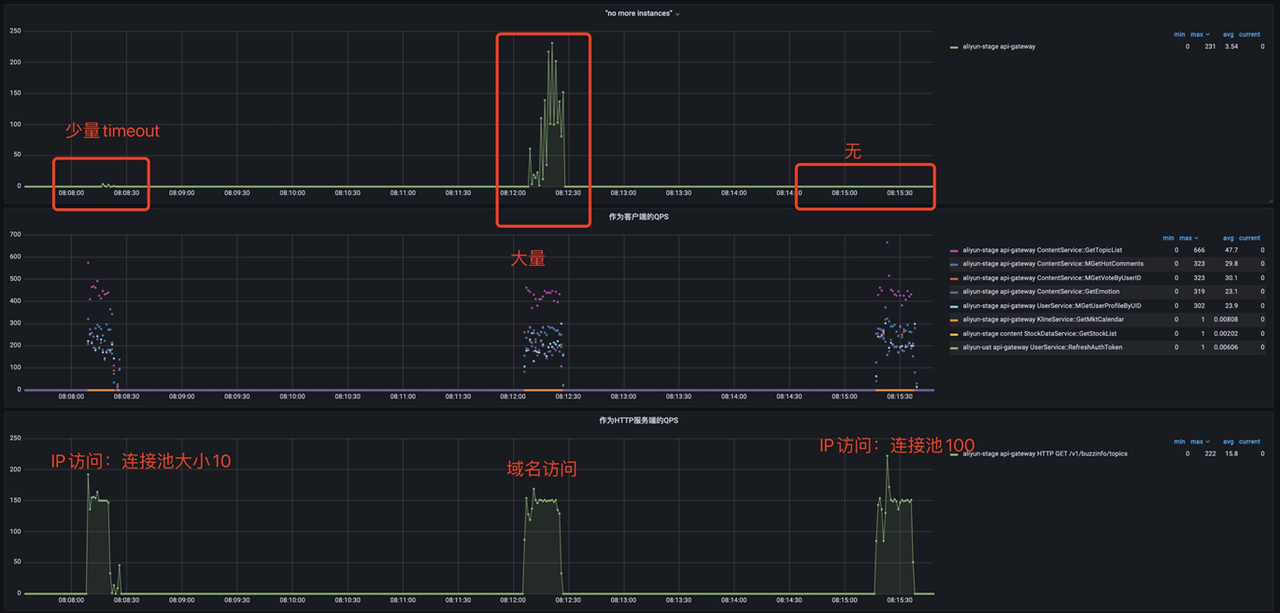
首先我们发现,QPS=150 左右,Kitex 出现连接建立超时的错误。当时我们检查了下 CPU、网络、内存等均没有达到限制。先是怀疑连接池大小不太够,于是测了下 10 和 1000,如上图所示,结果在报错数目上没有区别。 另外观察到的一个现象是,压测期间出现接近 5000 的 Time Wait 状态。

5000 的限制,是因为达到了 tcp_max_tw_buckets 的设置的值。超过这个值之后,新的处于 Time Wait 状态的连接会被销毁,这样最大值就保持在 5000 了。
于是我们尝试进行排查,但没有思路,于是去翻看 Kitex 的 Issue,发现有人遇到相同的问题。

原来,v0.0.8 版本的 Kitex,在使用域名的方式来新建 Client 的时候,会导致连接池失效。因为把连接放回连接池时,用的 Key 是解析之后的 IP,而 GET 的时候,用的是解析前的域名,这样根本 Get 不到连接,于是不停创建短连接。 这样的两个后果是:建立连接比较耗时,另一方面请求执行完毕之后都会关闭掉连接,于是导致了大量的 Time Wait。

为了进行验证,我把测试服务改成了 IP 访问,然后比较了 IP 访问和域名访问以及不同连接池大小的情况。可以看出:IP 访问(连接池有效),但是连接池比较小的情况,出现减少的 Timeout。 连接池 100,Timeout 消失。而中间的域名访问的情况下,出现大量 Timeout。

Kitex v0.1.3:连接池问题修复
看代码得知在 Kitex v0.1.3 修复了这个问题。

于是我们打算升级 Kitex 的版本,因为当时已经上了生产环境,在升级基础组件之前,需要进行验证,看一下不同连接池大小状态下的表现。还是域名模式,QPS 为 150 的情况下,随着连接池大小的增加,Timeout 的情况逐渐变少到消失。

继续进行压测,我们发现 QPS=2000 的时候又出现了报错。结合监控,发现原因是连接建立的时候超过了默认的 50ms。

我们讨论了几种解决方案:
- 修改超时配置。然而,交易日的 9:30-9:35 有⼀堆集中交易请求,突发的流量,耗时长了体验不好,可能会影响 APP 收入,我们希望系统性能保持稳定。
- 进行连接耗时的优化。然而 Kitex 已经使用了 Epoll 来处理创建连接的事件,作为使用方,进一步优化的难度和成本都太大。
- MaxidleTimeout 参数改成无限大?比如先创建一个足够大的池,然后随着用户请求,池变得越来越大,最终稳定下来。但是每次服务升级之后,这个池就空了,需要慢慢恢复。
- 进行连接预热。

其实连接预热就相当于压测结束之后立马趁热再压一次,如图,可以发现 QPS=2000 的情况下,几乎都走了连接池,没有报错。因此,如果服务启动时能够进行连接预热,就可以省下建立连接的时间,使服务的性能保持稳定。

当时 CloudWeGo 团队针对我们公司建了企业用户交流群,于是我们就向群里的 Kitex 研发提了连接预热的需求。其开发之后提供了连接预热个数的选项。我们也进行了测试。按照 QPS=2000 进行测试,
- WARM_UP_CONN_NUM=0:大约 1s 报错;
- WARM_UP_CONN_NUM=100:大约 4s 报错;

- WARM_UP_CONN_NUM=1000:大约 4s 报错,但可以看出一开始都无需新建连接;
- WARM_UP_CONN_NUM=2000:无报错。

本章小结如下:
- Kitex v0.0.8:域名模式下存在连接池失效问题,v0.1.3 中修复;
- Kitex v0.1.3:可进一步通过连接预热功能提高系统性能。
Kitex 的不同连接类型在 K8s 同集群/跨集群调用下的一些问题和解决方案
长连接的问题:跨集群调用
第三部分我们讨论一下 Kitex 的不同连接类型在 K8s 同集群/跨集群调用下的一些问题和解决方案。
首先是长连接跨集群调用下的问题。服务在跨集群调用时,其源 IP: 端口为宿主机的,数量有限,而目的 IP: 端口为下游集群的 LB,一般是固定的。
那么,当长连接池数目比较大(比如数千),且上游较多(各种服务、每个都多副本,加起来可能数十个)的情况下,请求高峰时段可能导致上游宿主机的源端口不够用。同集群内跨机器调用走了 vxlan,因此没有这个问题。
解决方案有两类:
- 硬件方案:机器;
- 软件方案:对于下游为 Kitex 服务,改用 Mux 模式(这样少量连接就可以处理大量并发的请求)。下游不是 Kitex 框架,因为 Mux 是私有协议,不支持非 Kitex。此时可考虑增加下游服务的 LB 数量,比如每个 LB 上分配多个端口。
比较起来,改造成 Mux 模式成本最低。
连接多路复用的问题:滚动升级
但是多路复用模式,在 K8s 场景下,存在一个滚动升级相关的问题。我们先介绍下 Service 模式, K8s 的 Service 模式采用了 IPVS 的 Nat 模式(DR 和隧道模式不支持端口映射),链路为:
上游容器←→ClusterIP(服务的虚拟 IP)←→下游容器
然后我们看看滚动升级流程:
- 新容器启动。
- 新容器 Readiness Check 通过,之后做两件事情:
- 更新 Endpoints 列表:新增新容器,删除旧容器;
- 发送 sigTerm 到旧容器的 1 号进程。
- 由于更新了 Endpoints 列表,Endpoints 列表发生更新事件,立即回调触发规则更新逻辑(syncProxyRules):
- 添加新容器到 IPVS 的 rs,权重为 1;
- 如果此时 IPVS 的旧容器的中 ActiveConn + InactiveConn > 0(即已有连接还在),旧容器的权重会改成 0,但不会删除 rs。
经过步骤 3 之后,已有的连接仍然能够正常工作(因为旧容器 rs 未删),但新建的连接会走到新的容器上(因为旧容器权重 =0)。
在 Service 模式下,上游通过一个固定的 IP: 端口来访问下游,当下游滚动升级的时候,上游看到的地址并未变化,即无法感知到滚动升级。于是,下游即使有优雅退出,但上游并不知道下游开始优雅退出了。之后可能的情况是:
- 下游发现连接繁忙,一直没有主动关闭,导致 K8s 配置的优雅升级时间超时,强制 Kill 进程,连接关闭,上游报错。
- 下游发现连接空闲,主动关闭,然而客户端在关闭之前恰好拿到了连接(且认为可用),然后发起请求,实际上由于连接关闭,发起请求失败报错。
针对此问题,解决方案如下:
- 同集群调用:改用 Headless Service 模式(结合 DNSResolver):通过 DNS 列表的增删来感知下游变动;
- 跨集群调用:借鉴 HTTP2 的 GOAWAY 机制。

具体,可采用如下方式:
- 收到 sigTerm 的下游直接告诉上游(通过之前建立的 Conn1),同时下游继续处理发来的请求。
- 上游收到关闭信息之后:
- 新请求通过新建 Conn2 来发;
- 已有的请求仍然通过 Conn1,且处理完了之后,等下游优雅关闭 Conn1。
这种方式的优点是同集群跨集群均可使用,缺点是需要 Kitex 框架支持。在我们找 Kitex 团队讨论之后,他们也提供了排期支持本需求。
连接多路复用的滚动升级测试:Headless Service 模式
在 Kitex 团队开发期间,我们测下 Kitex 已有版本对 Headless Service 模式下的滚动升级功能。
测试方案如下:
- Kitex 版本 v0.1.3;
- 上下游均为 Mux 模式;
- 上游的加了个自定义 DNSResolver,刷新时间为 1s,加日志打印解析结果;
- 下游的退出信号处理,收到 sigTerm 之后特意 Sleep 10s(用来排除这个 Case:服务端发现连接空闲关闭了,但客户端在关闭之前恰好拿到连接,接着认为未关闭,实际上已经关闭,而客户端发起了请求,于是导致报错);
- QPS=100 恒定压上游,然后触发下游滚动升级。
实测报错如下图:

时序分析如下:
- 旧下游收到 sigTerm,开始 Sleep 10s;
- 上游解析到旧下游的 IP,向旧下游发起请求;
- DNS 规则更新:旧上游 IP 解析项消失,新下游解析项出现;
- 上游请求报错;
- 旧下游sleep完成,开始退出逻辑。
可见报错时旧下游还未执行退出逻辑,排除旧下游主动关闭连接。请求旧下游期间,且此时解析到新容器 IP(移除了旧容器 IP),报错是因为还没到退出逻辑的时候。因此推测,解析条目变化导致了报错。
根据推测,结合代码(Kitex 客户端部分)分析,可能出现以下并发问题:
- 【协程1】客户端从 Mux池里取出 conn1,即将发起请求(所以没有机会再检查 conn1 状态了);
- 【协程2】DNS 更新,移除了 IP,于是 Clean 方法中关闭了 conn1;
- 【协程1】客户端用 conn1 发起请求,导致报错 conn closed。

于是我们向 CloudWeGo 提了 Issue,他们很快修复了这个问题。

连接多路复用的滚动升级测试:Service 模式
同样地,在 Service 模式中,测试方案如下:
- Kitex 版本使用 Feature 分支:mux-graceful-shutdown;
- 上下游均为 Mux 模式、服务发现使用 Service 模式;
- 恒定 QPS=200 压上游,20s 触发下游滚动升级;
- 另外写个服务打印期间的 IPVS 的日志;
- 下游的退出信号处理,收到 SigTerm 之后特意 sleep 10s(保证 ipvs 规则已更新)。
测试结果如下: 报错:INFO[0050] “{"code":-1,"message":"remote or network error: conn closed"}"。
时序分析为:
- 旧下游收到 sigTerm,开始 sleep 10s。
- IPVS规则变化:
- 新下游 weight=1,ac=0,inac=0;
- 旧下游 weight=0,ac=2,inac=0。
- 旧下游 sleep 完成,进入最长为 15s(WithExitWaitTime)的优雅退出。
- 上游请求报错。
- 旧下游打印了最后一条日志。
- IPVS 规则变化:
- 新下游 weight=1,ac=2,inac=0 => ac=2 说明上游新建连接到新容器;
- 旧下游 weight=0,ac=0,inac=2 => inac=2 表示连接关闭。
- IPVS 规则变化:旧下游的规则被移除。

因此我们得出结论,报错发生在优雅退出期间。最后一条日志时刻大于报错时刻,因此,排除 K8s 的问题,确认 Conn Closed 是由 Kitex 导致的。 之后我们和 Kitex 研发团队沟通了分析结果,找到了 Root Cause,是因为假设了新的下游会有一个新的地址(但实际中 Service 模式都是一个地址),导致新请求取到了老请求的连接并进行关闭。对此进行了修复:

连接多路复用的问题:下游扩容
如果⽤ Service 模式(上游看到的下游就是体现为⼀个 IP),创建的 TCP 连接会在最开始固定的几个下游 POD 上,之后如果扩容增加 POD,新创建的 POD 就不会路由到了,导致扩容实际上无效。
解决方案如下:
- 同集群调用:可用 Headless Service 模式,由于 DNS 解析能够得到所有 POD,路由没问题。
- 跨集群调用:不在同集群内, Headless Service 模式无效,考虑如下方案:
- 方案1:修改服务发现机制。 优点:Kitex 无需改动。 缺点:增加依赖项(服务发现组件)。
- 方案2:下游先升级,之后上游 Redeploy 一下,让连接分布到下游的各种实例上。 优点:Kitex 无需改动。 缺点:上游可能很多,逐个 Redeploy 非常不优雅。
- 方案3:上游定期把 Mux 给过期掉,然后新建连接。 优点:彻底解决。 缺点:需要 Kitex 支持。
本章小结如下:
- 首先,针对长连接模式分析了跨集群时上游源端口数问题,希望通过多路复用模式解决;
- 其次,针对多路复用模式 + K8s Headless Service 模式的优雅升级,实测报错,分析定位了原因,Kitex 研发团队及时解决了相应问题;
- 再次,针对多路复用模式 + K8s Service 模式下的优雅升级提出了方案,Kitex 团队完成了实现,迭代了一轮,测试通过;
- 最后,针对多路复用模式 + K8s Service 模式下的下游副本扩容时路由不到的问题分析了原因,提出了方案,目前方案待实现。
实践中遇到的其他问题以及解决方案
RPC Timeout Context Canceled 错误
第四部分我们分析下实践中遇到的其他问题以及解决方案。研发同学发现日志出现 contexe canceled 的错误,分析日志发现出现频率低,一天只有几十条,属于偶发报错。

我们推测是用户手机因为某种原因关闭了进行中的连接所导致,对此进行本地验证。三个部分:首先Gin 客户端设置了 500ms 超时限制,去请求 Gin 服务端接口; 其次,Gin 服务端收到请求之后,转而去调用 Kitex 服务;最后,Kitex 服务端 sleep 1s 模拟耗时超时,保证 Gin 客户端在请求过程中关闭连接。
实测能够稳定地复现。

我们梳理了源码逻辑,客户端关闭连接之后,Gin 读取到 EOF,调用 cancelCtx,被 Kitex 客户端的 rpcTimeoutMW 捕获到,于是返回了 err。
那么问题就变成,请求未完成时,连接为何会被关闭?我们按照设备的 ID 去分析日志,发现两类情况:一类是报错对应的请求是该设备短期内的最后一条,于是考虑 APP 被手动关闭; 二是报错对应的请求非短期内的最后一条,客户端研发反馈,有些接口例如搜索,上一条请求执行中(未返回),且新的请求来时,会 Close 掉上一次请求的连接。 第二种情况比较确定,关于第一种情况,APP 被关闭时,IOS 和 Android 是否会关闭连接?客户端同学没有给出肯定的答复。
于是我们考虑实际测试一下,两端分别写一个测试的应用,持续发起请求,但是不释放连接,此时关闭 APP,分析 TCP 包。实测我们在两端上均看到了 4 次挥手的 Fin 包。所以这个问题得到了确认。

那么如何进行修复呢?我们采取在 GIN 的中间件上拦截掉 Done 方法的方式。

上线之后,再没有出现这种情况。

还有一个问题,我们在测试环境发现,跨集群调用的时候,经常出现连接被重置的问题。生产环境搜日志,无此现象。

我们分析了环境差异:
- 生产环境是专线直连;
- 测试环境,因为专线比较昂贵,机房之前通过公网访问,中间有个 NAT 设备。
我们找网络同事咨询,得知 NAT 表项的过期时间是 60s。连接过期时,NAT 设备并不会通知上下游。因此,上游调用的时候,如果 NAT 设备发现表项不存在,会认为是一个失效的连接,就返回了 rst。 于是我们的解决方案是 Kitex 上游的 MaxIdleTimeout 改成 30s。实测再未出现报错。

本章小结如下:
- Rpc Timeout:Tontext Tanceled 问题分析和解决;
- Rpc Error:Connection Reset 问题分析和解决。
展望
未来我们计划把 Gin 更换为更高性能(QPS/时延)的 CloudWeGo-Hertz。因为我们 K 线服务的 Response Size 比较大(~202KiB),更换后 QPS 预计可达原先的 5 倍。 同时,为回馈开源社区,我们打算贡献 Tracing 基础库的代码到 Kitex-contrib/Tracer-opentracing。欢迎持续关注 CloudWeGo 项目,加入社区一起交流。
